5月30日,由共青团北京市委员会、北京市教育委员会、北京市科学技术协会、北京市学生联合会主办,北京工商大学承办的“青创北京”2023年“挑战杯”首都大学生课外学术科技作品竞赛在北京工商大学良乡主校区落下帷幕。我院2020级本科生黄海赟带领的团队成功斩获两项特等奖,这是近年来我院学生参加“首都挑战杯”取得的历史性突破!

项目内容
项目一:《红色剧本杀因何出圈?》
团队成员:黄海赟、周祎,陈紫钰,梁文畅、芦田
指导老师:杨扬,巩永丹
项目简介:
本项目从“红色文化”的传播困境入手,探究“红色剧本杀”融合政治文化与游戏传播的出圈之道。学术层面,结合自我民族志、半结构式访谈、巨量数据分析与APP漫游法,基于传播现状与受众反馈分析红色剧本杀的“破圈”困境。实践层面,为《百年风华》定制全新媒介呈现形式、推出系列剧本(版权归属为本团队)。




项目二:《立足青年新思潮,掌舵媒体新风向——“青春北京”新媒体视频平台影响力提升方案》
团队成员:黄海赟、来涵、陈紫钰、童伊璐、梁文畅、吴昂鸿、周祎
指导老师:杨扬,周宁佳
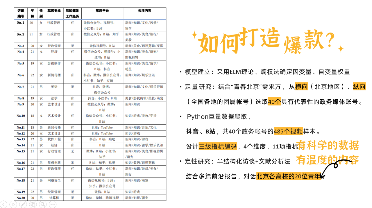
项目简介:本项目对标“青春北京”视频账号:定量层面,比较微信视频号、微视、抖音、快手与B站五大平台调性,采用Python爬取视频数据万条,从横、纵两个维度抓取40个政务账号进行分析。定性层面,结合半结构化访谈与文献计量,分析受众内容偏好。实践层面,推出自制剪影IP专栏《青年四重奏》与策划方案,探究宣传推广的提升路径。




参赛准备
准备前期,迅速确定专项赛道所提供的“揭榜挂帅”选题,与团队成员进行探讨后,在两天之内撰写初步论文大纲,并开展小组线下讨论,确定具体分工。团队负责人需要先深入研读相关前沿论文与报告,选定合适的研究方法后,安排团队成员按照大纲展开实践调查与内容撰写。由于挑战杯时间紧任务重,各部分内容环环相扣,需要事先制定明确的DDL和会议讨论时间,针对核心“痛点”逐项突破,针对核心“创意”逐项研磨。除此之外,还需预留一周的时间优化作品。准备中期,团队负责人在收到校团委入围决赛答辩的通知后,需迅速学习往年特等奖项目的经验,完善作品,突出本项目优势,并邀请指导老师进行答辩指导与论文修改。准备后期,团队负责人积极备战,反复预演模拟,对项目的选题背景、调研分析、对策建议、创新特色等进行充分梳理。由于挑战杯的项目答辩时间只有5分钟,答辩者需要严格卡好答辩时间,把握逻辑主线,尽可能深入浅出、有理有据地展示团队作品。


团队感想
黄海赟

得知取得特等奖时特别开心,感觉团队这一段时间的所有努力都得到了回应,非常感谢学院、老师、队友们和父母一直以来的支持。其实像“挑战杯”、“互联网+”这类专项比赛给出的准备时间都会比较短,既需要考验我们在短时间内调用知识储备的能力,还需要考验日常生活中团队成员的配合度。这点我们团队做的非常棒,大家都有自己擅长的地方!例如紫钰擅长视频剪辑和图表设计,能够短时间内上手新工具;周祎擅长组织策划,宣传推广;文畅擅长问卷设计和访谈沟通;芦田擅长观察社会现象和时代潮流;伊璐擅长艺术设计,来涵擅长定量分析;昂鸿擅长数据爬取,大家都为项目做出了非常多的贡献。
陈紫钰

不管是竞赛,还是小组作业,每一次团体合作都让我受益无穷。小组成员的多元化互补也让我收获那一个个有成就感的瞬间。海赟作为组长,她在学术的严谨、创意的脑洞大开、对热爱事业的认真、心理素质的强大等等,每一点都值得我学习。组内推广策划大使(周祎)、数据分析能手(来涵和昂鸿)、优秀设计师(伊璐)和核心剧作家(文畅和芦田),每个人都有各自的闪光点。我很感激并享受团队合作的过程,虽然一路艰辛,但是只要大家一起寻找,也能开辟一条新路。
梁文畅

“但行好事,莫问前程”这一句最能够概括我心中的团队形象,大家都是很有责任心的小伙伴,决定去做就一直保持端正态度,严谨踏实地做好。我们从一开始的头脑风暴,分享自己的想法观点,到研究过程中的积极参与,相互帮助,每个人都克服了很多困难,付出了很多努力,为团队做出了自己的贡献,爱大家!
周祎

因为虽然大三下比较忙,但是这样与大家一起比赛的机会也是逐渐变少的。参加一个项目,去统筹,去安排,去组织,去规划,并最终完成这个项目是一件很有成就感的事情,而脚踏实地地去做,是一定会有成果的。
芦田

第一次做这样的研究,遇到了很多困难,很多事都感觉力不从心。令我感到庆幸的是每一位队友都在努力地发挥自己的优势,精诚合作解决了很多问题,一步一步地精心完善,看到了我们想要的成果。完成作品的时候真的特别感动,也很高兴能够遇到这么好的队友。
后记:
以上两项作品经校团委推选、北京市团委的层层推选后,入围首都“挑战杯”决赛。其中,《红色剧本杀因何出圈》在214件“青学二十大”红色专项赛的决赛作品中脱颖而出,荣获特等奖;《立足青年新思潮,掌舵媒体新风向》除了在87件“青砺基层”社会治理专项赛的决赛作品中获得特等奖,还争得“团属新媒体视频平台影响力提升方案”榜单的擂主之位。当天上午,团队负责人黄海赟,团队成员陈紫钰与指导老师杨扬在“青创北京”2023年“挑战杯”首都大学生课外学术科技作品竞赛的特等奖颁奖现场留影纪念。


